2003 chevy fuse diagram

Chevrolet Trailblazer (2003 - 2004) - fuse box diagram - Auto Genius. 17 Pictures about Chevrolet Trailblazer (2003 - 2004) - fuse box diagram - Auto Genius : Chevrolet Tahoe (2003) - fuse box diagram - Auto Genius, 2003 Chevy Silverado Passenger Door Electrics and Keyless E and also Fuse Panel: I Have Lost My Diagram for the Fuse Panel. My Back.

Chevrolet Trailblazer (2003 - 2004) - Fuse Box Diagram - Auto Genius

Chevrolet Trailblazer (2003 - 2004) - fuse box diagram - Auto Genius www.autogenius.info

trailblazer fuse relay carknowledge fuses u2013 schematic underseat

Fuse Panel: I Have Lost My Diagram For The Fuse Panel. My Back

Fuse Panel: I Have Lost My Diagram for the Fuse Panel. My Back www.2carpros.com

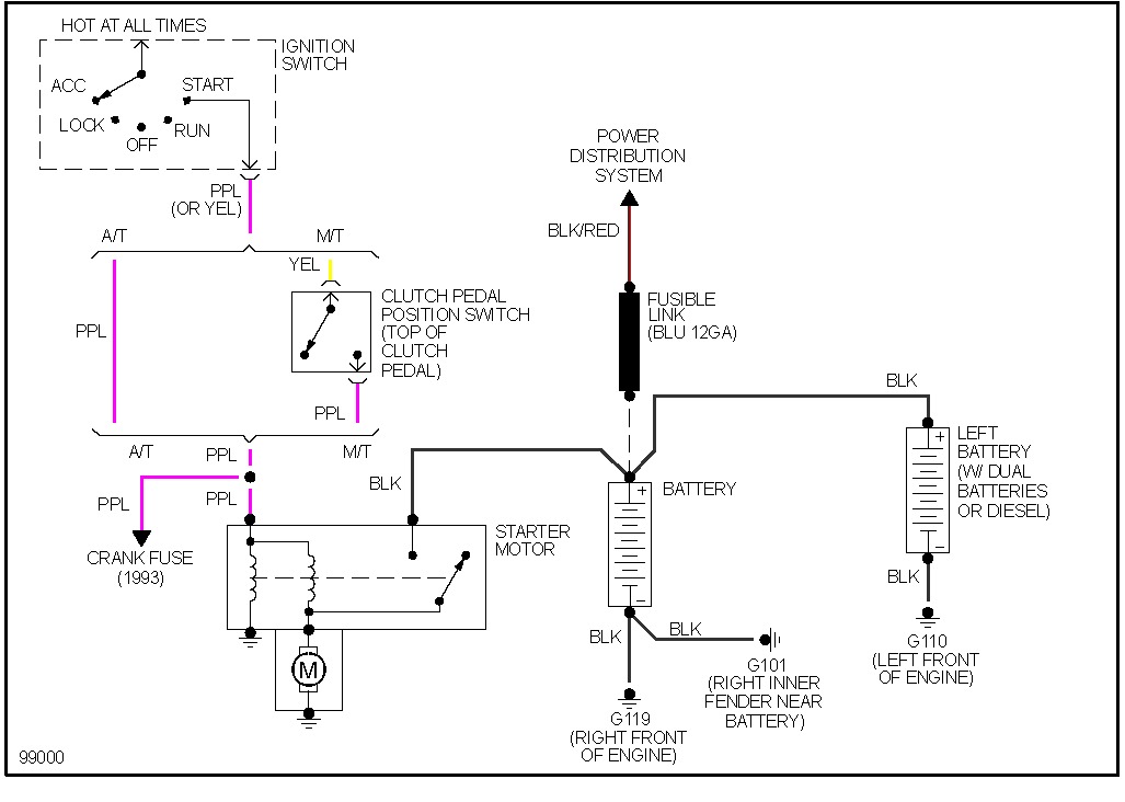
fuse panel chevy silverado 1996 diagram

I Have A 2000 Chevy Express 1 Ton, I Keep Blowing The 50 Amp Fuse In

I have a 2000 chevy express 1 ton, i keep blowing the 50 amp fuse in www.justanswer.com

amp fuse chevy 2000 ign wiring express diagram compartment engine hello

91 S10 Fuse Box Diagram Wiring Schematic - Wiring Diagram Networks

91 S10 Fuse Box Diagram Wiring Schematic - Wiring Diagram Networks kelvin-okl.blogspot.com

fuse schematic fixya horn

2000 Chevy Truck No Dash Lights: I Have A 2000 Silverado. The Dash...

2000 Chevy Truck No Dash Lights: I Have a 2000 Silverado. the Dash... www.2carpros.com

fuse silverado chevy 2000 box dash truck diagram panel chevrolet wiring abs relay lights 2carpros 1999 under 2001 fuses hood

2003 Chevy Silverado Passenger Door Electrics And Keyless E

2003 Chevy Silverado Passenger Door Electrics and Keyless E www.2carpros.com

fuse chevy diagram 2003 1500 silverado box wiring door passenger panel fuses chevrolet interior relay keyless electrics 2carpros

1983 Chevy C10 Fuse Box Diagram : 1990 Ranger Fuse Box 93 Gm Rear View

1983 Chevy C10 Fuse Box Diagram : 1990 Ranger Fuse Box 93 Gm Rear View carebot.blogspot.com

chevytalk fuse

Chevrolet Cavalier (2002 - 2005) - Fuse Box Diagram - Auto Genius

Chevrolet Cavalier (2002 - 2005) - fuse box diagram - Auto Genius www.autogenius.info

autogenius sunfire bonneville genius carknowledge

2000 Chevy Silverado Fuse Box Diagram | Fuse Box And Wiring Diagram

2000 Chevy Silverado Fuse Box Diagram | Fuse Box And Wiring Diagram stickerdeals.net

25 Chevy Express Fuse Box Diagram - Wiring Database 2020

25 Chevy Express Fuse Box Diagram - Wiring Database 2020 rachelleogyaz.blogspot.com

fuse savana envoy projectvanlife

BMW E39 2001 Main Fuse Box/Block Circuit Breaker Diagram - CarFuseBox

BMW E39 2001 Main Fuse Box/Block Circuit Breaker Diagram - CarFuseBox www.carfusebox.com

bmw fuse diagram e39 box 2001 circuit breaker main block carfusebox e30

Chevrolet Expres Fuse Box Diagram - Wiring Diagram

Chevrolet Expres Fuse Box Diagram - Wiring Diagram cars-trucks24.blogspot.com

1955 Chevy Fuse Box | Schematic And Wiring Diagram

1955 Chevy Fuse Box | schematic and wiring diagram schematicandwiringdiagram.blogspot.com

mk2 relais sicherungen sicherungskasten belegung fuses bolidenforum

1989 Chevy Silverado Fuse Box Diagram - 89 Suburban Fuse Box Wiring

1989 Chevy Silverado Fuse Box Diagram - 89 Suburban Fuse Box Wiring aaaserwetaqu.blogspot.com

repair z28 1985 autozone chevrolet firebird manuals fuses iroc repairguide

Ford Taurus SE V6 2004 Fuse Box/Block Circuit Breaker Diagram - CarFuseBox

Ford Taurus SE V6 2004 Fuse Box/Block Circuit Breaker Diagram - CarFuseBox www.carfusebox.com

fuse taurus diagram ford box 2004 2003 se breaker circuit location v6 relay block carfusebox source

94 Chevy Silverado Fuse Diagram - Wiring Diagram Networks

94 Chevy Silverado Fuse Diagram - Wiring Diagram Networks kelvin-okl.blogspot.com

fuse cavalier diagram chevy box 2001 pontiac wiring sunfire chevrolet 2002 warning lights panel ricks schematic silverado swift caravan 2005

Chevrolet Tahoe (2003) - Fuse Box Diagram - Auto Genius

Chevrolet Tahoe (2003) - fuse box diagram - Auto Genius www.autogenius.info

fuse suburban relay fusibles u2013 gasoline injection fuses carknowledge autogenius inyección combustible raíl

Trailblazer fuse relay carknowledge fuses u2013 schematic underseat. Fuse cavalier diagram chevy box 2001 pontiac wiring sunfire chevrolet 2002 warning lights panel ricks schematic silverado swift caravan 2005. Autogenius sunfire bonneville genius carknowledge